Toggle navigation
องค์กร
พันธกิจ
โครงสร้างองค์กร
แผนที่
ข้อมูลและสถิติ
เกี่ยวกับโรงพยาบาล
ศูนย์ข้อมูล TEA Unit
บุคลากร
แพทย์
เจ้าหน้าที่สนับสนุน
ผู้เข้ารับการอบรม
การอบรม
หลักสูตร
แพทย์ประจำบ้าน
นักศึกษาแพทย์
กิจกรรมวิชาการ
งานวิจัยและผลงาน
ความรู้
ประชาชน
บุคลากรทางการแพทย์
Link ต่างๆ
ข่าวสารและประกาศ
ติดต่อเรา
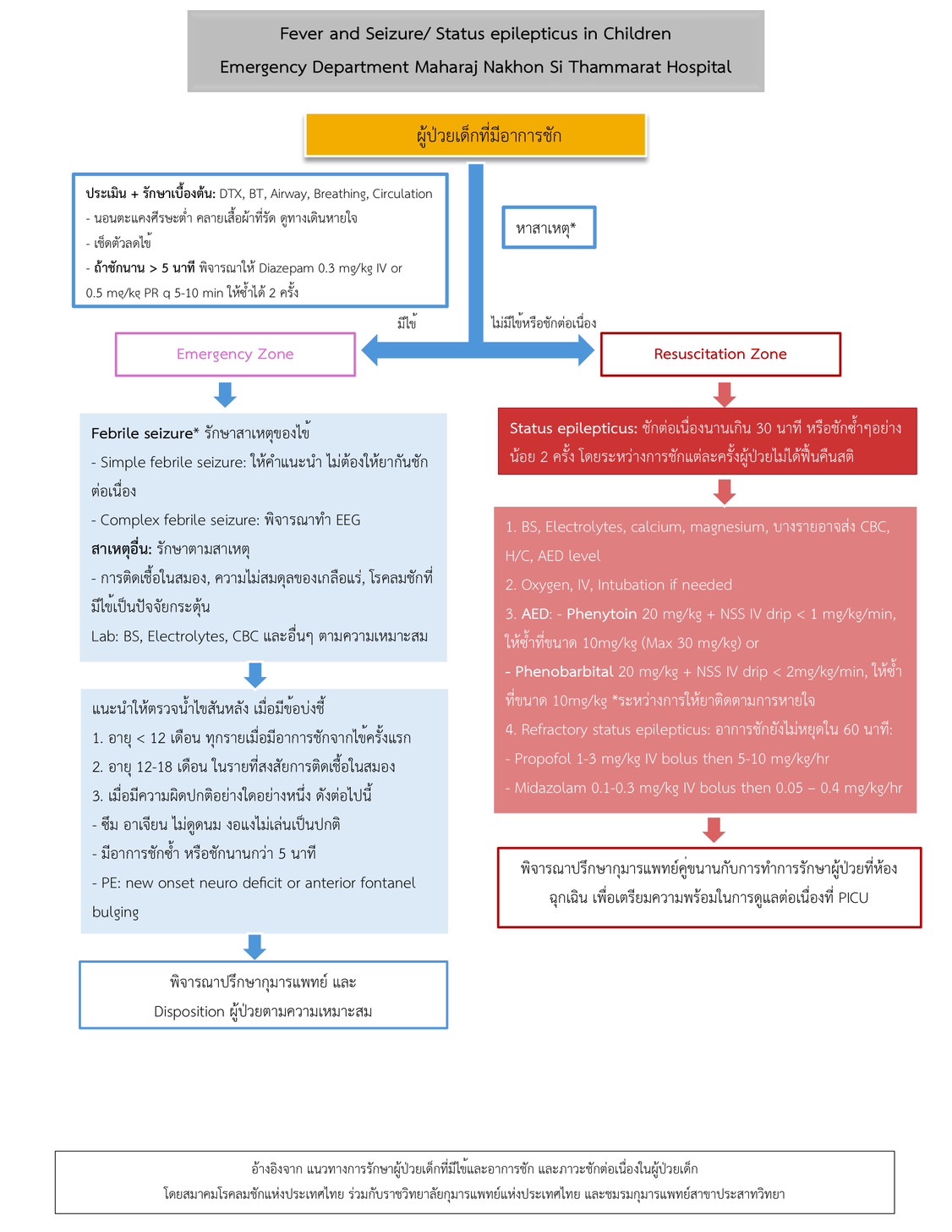
กลับไปหน้า CPG กลุ่มอาการทางกุมารเวชกรรม
แนวทางเวชปฏิบัติภาวะชักจากไข้ และ Status epilepticus ในเด็ก
ทบทวนโดย อ.กนกรัตน์ ช่วยอุปการ
Last update กรกฎาคม 2568